寫稿
投稿
氫啟未來網獲悉,11月7日,吉林省能源局發布關于印發《吉林省電力發展“十四五”規劃》的通知,其中氫能方面指出:
加快推動“氫動吉林”之“風光消納規模制氫工程”,依托可再生能源資源優勢和先進電解水制氫技術,逐步實現可再生能源制氫替代和產業鏈價值鏈延伸,促進風光等新能源與氫能互補協同發展。
加快綠色低碳轉型,大力發展清潔能源發電項目,結合儲能、制氫等新技術和新業態,積極發展風電、光伏、生物質等清潔能源項目,打造國家級清潔能源生產基地。
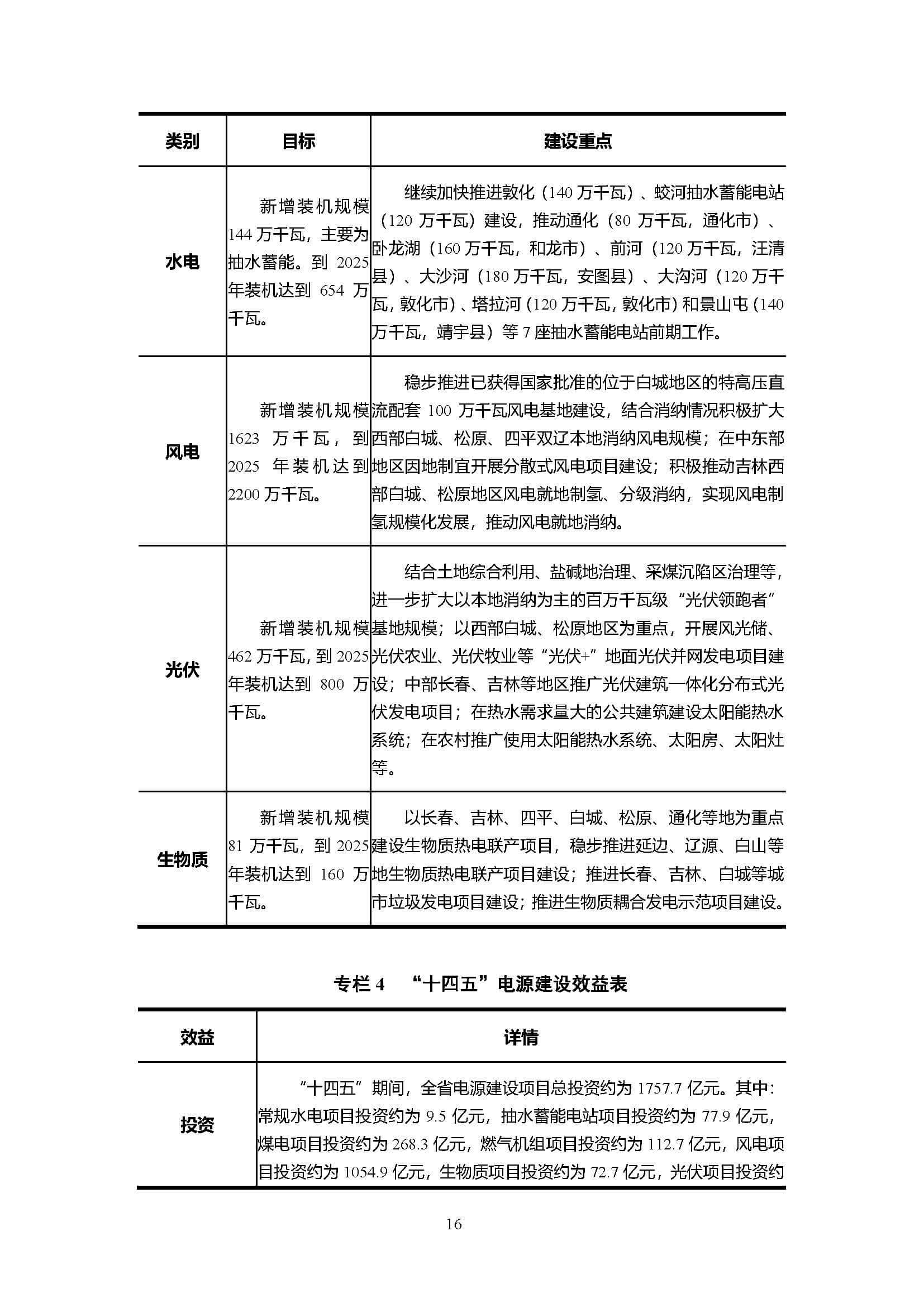
積極推動吉林西部白城、松原地區風電就地制氫、分級消納,實現風電制氫規模化發展,推動風電就地消納。預計到2025年,全省風電裝機達到2200萬千瓦。
提升新能源消納能力。加快“山水蓄能三峽”建設、大力發展新型儲能、重視氫電協同;充分挖掘省內消納能力。
風光消納規模制氫工程。加快推動“氫動吉林”六大工程之一的“風光消納規模制氫工程”。依托可再生能源資源優勢和先進電解水制氫技術,逐步實現可再生能源制氫替代和產業鏈價值鏈延伸,促進風光等新能源與氫能互補協同發展。加快推進可再生能源制氫項目建設,提高氫源保障。加快推進長春、白城、松原可再生能源電解水制氫項目建設,保障重點示范項目氫氣需求。鼓勵大型能源企業布局風光氫儲一體化示范項目,推動一批基地項目開工。支持用氫企業和供氫企業簽訂中長期交易協議,到2025年初步形成區域氫能供應能力。推進新型電解水制氫項目試點示范,提升耦合能力。積極在白城、松原、長春等地推動質子交換膜(PEM)、陰離子膜、固體氧化物電解水耦合制氫技術研發和產業化進程,提高各類技術匹配集成水平,同步開展試點示范,提高制氫效率和強化可再生能源消納能力,推動電解水制氫技術加快迭代和降本。
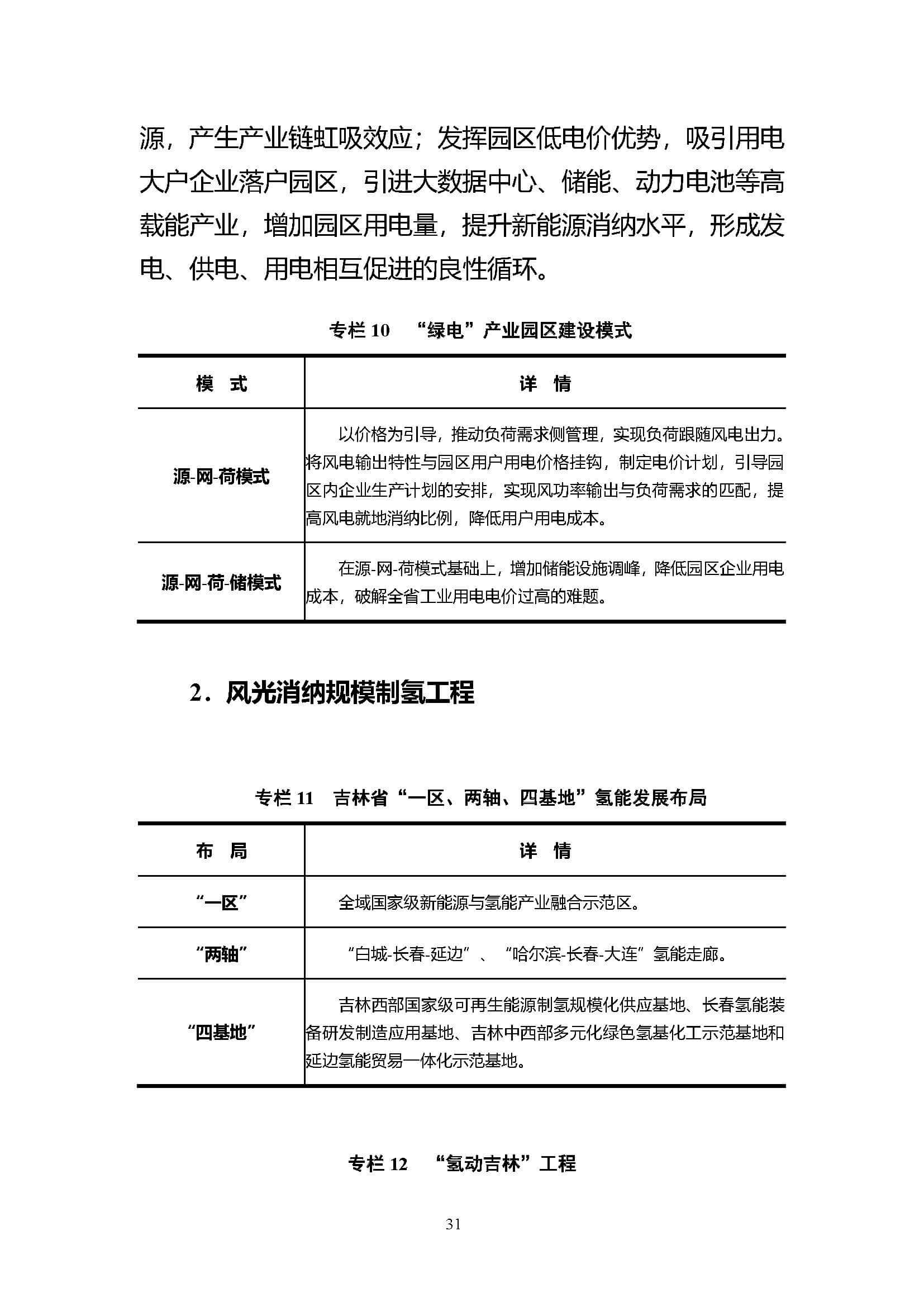
專欄11:吉林省“一區、兩軸、四基地”氫能發展布局
“一區”:全域國家級新能源與氫能產業融合示范區。
“兩軸”:“白城-長春-延邊”、“哈爾濱-長春-大連”氫能走廊。
“四基地”:吉林西部國家級可再生能源制氫規模化供應基地、長春氫能裝備研發制造應用基地、吉林中西部多元化綠色氫基化工示范基地和延邊氫能貿易一體化示范基地。
風光消納規模制氫工程:加快構建清潔化氫源保障體系。圍繞氫能產業初期發展需要,加快推進可再生能源制氫項目建設,提升耦合能力,形成區域供氫能力。研發各類電解水制氫技術,迭代降本。
工業領域規模用氫工程:開展綠色氫基化工試點示范。開展可再生能源合成氨、合成甲醇示范,有效降低化工產品全生命周期碳足跡。探索下游產品應用與銷售,實現綠色循環發展。
多元應用生態構建工程:推動氫燃料電池交通應用示范。綜合選取經濟性、適用性較好的場景,逐步推動規模化氫燃料電池在公交、物流車、農用車、無人機等領域的應用示范。提升氫能源系統靈活性。開展氫電耦合試點,實現能源網絡高效協同;拓展氫能能源屬性應用,試點煤電與燃氣輪機項目摻氫、摻氨應用,擴大應用范圍。圍繞重點城市建設氫基礎設施。圍繞重點城市打造加氫網絡,實現重點區域加氫站覆蓋。依托化工園區、物流園區等應用場景,探索分布式風光制氫加氫一體站等技術路線。
高效便捷氫能儲運工程:初步形成區域多元化儲運格局。發揮高壓氣氫儲運機動靈活、適合短距離運輸的優勢,提升高壓氣氫儲運能力,做好氫源與終端需求的銜接。加快探索其他類型的氫氣運輸方式。
裝備制造產業發展工程:搶占氫能裝備產業發展先機。利用區位與政策優勢,加快裝備企業落地,提升自主化水平;提升研發和制造能力,形成核心競爭力,實現省內質子交換膜(PEM)電解槽自主化、規模化生產。
氫能技術體制創新工程:建立完善協同高效的創新體系,聚焦氫能重點領域和關鍵環節,構建數據化、多元化創新平臺。構建系統氫能技術檢測體系,建立涉氫特種設備安全保障體系,保障氫能產業發展安全。






































