寫稿
投稿
內蒙古“十四五”氫能規劃:15個源網荷儲+氫示范項目
作者:官方
來源:互聯網
所屬欄目:智庫
發布時間:2022-03-01 14:17
[ 導讀 ]2月28日,內蒙古自治區能源局發布《內蒙古自治區“十四五”氫能發展規劃》,總體目標指出:到2025年,開展“多能互補+氫”、“源...
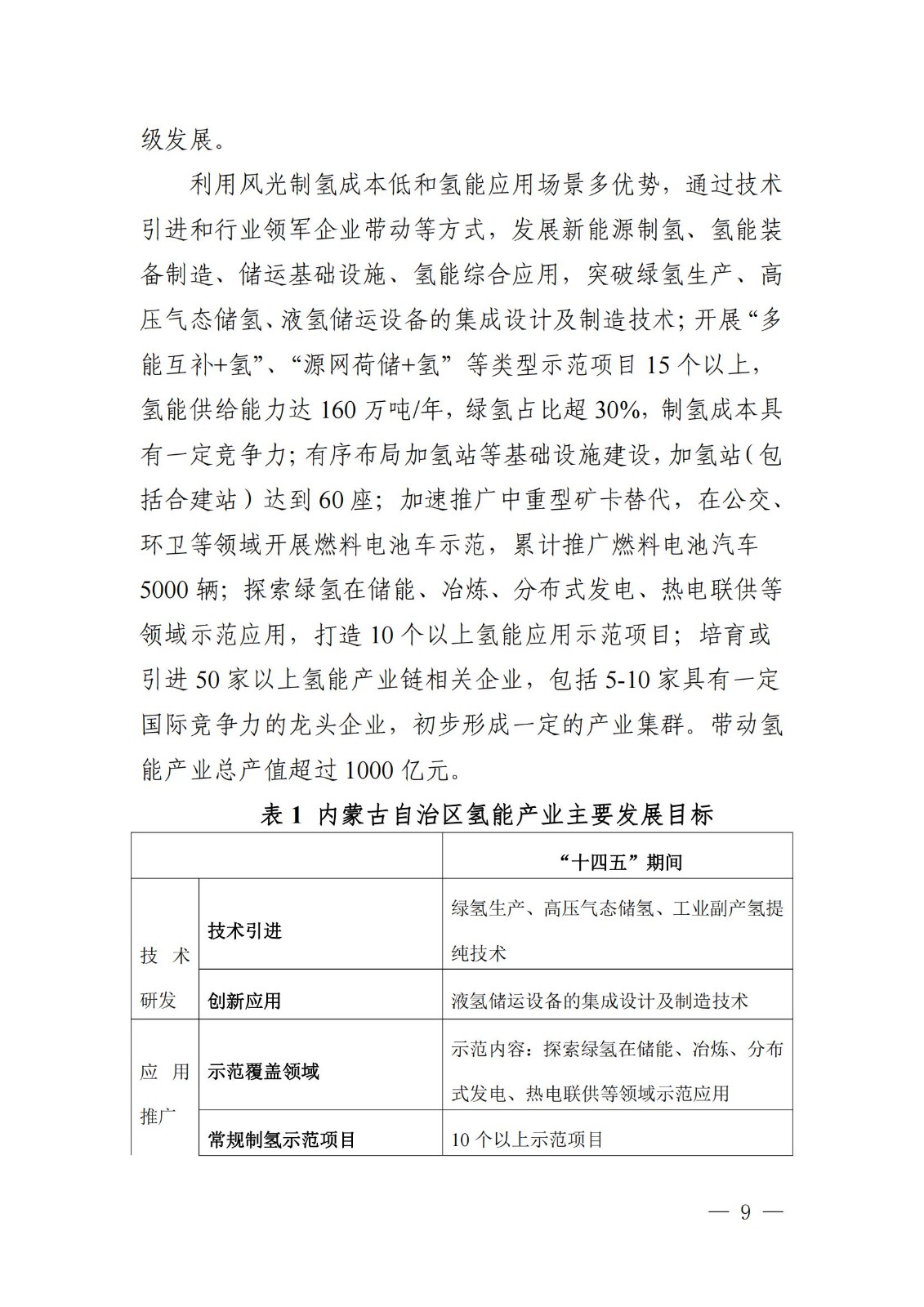
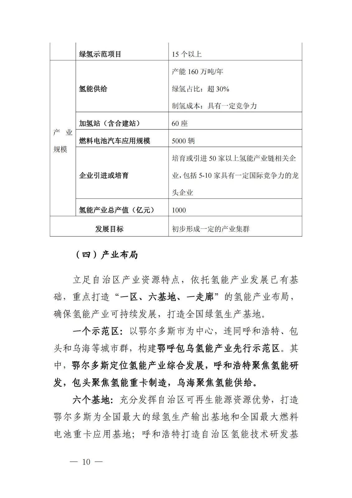
2月28日,內蒙古自治區能源局發布《內蒙古自治區“十四五”氫能發展規劃》,總體目標指出:到2025年,開展“多能互補+氫”、“源網荷儲+氫”等示范項目15個以上,氫能供應能力160萬噸/年,綠氫占30%以上,加氫站(含合建站)60座;共推廣燃料電池汽車5000輛;建設氫能應用示范項目10余個;培育或引進氫能產業鏈相關企業50多家,其中具有一定國際競爭力的龍頭企業5-10家,初步形成一定的產業集群。帶動氫能產業總產值超過1000億元。PPT文件可在智庫列表頁或者關注微信公眾號進行下載
會議推薦:零碳世界、氫啟未來:2022中國(西部)氫能產業大會


























免責聲明:凡注明來源為“氫啟未來網:xxx(署名)”,除與氫啟未來網簽署內容授權協議的網站外,其他任何網站或者單位未經允許禁止轉載、使用,
違者必究。非本網作品均來自互聯網,轉載目的在于傳遞更多信息,并不代表本網贊同其觀點和對其真實性負責。其他媒體如需轉載,
請與稿件來源方聯系。如有涉及版權問題,可聯系我們直接刪除處理。詳情請點擊下方版權聲明。